Contenedores: Desde el kernel hasta la orquestación - runc y containerd.
Continuamos con la segunda parte de “Desde el kernel hasta la orquestación”, en este artículo vamos a hablar sobre runc y containerd.
Introducción
Continuamos con la segunda parte de “Desde el kernel hasta la orquestación”, en este artículo vamos a hablar sobre runc y containerd.
En el post Contenedores: Desde el kernel hasta la orquestación - namespaces y control groups (cgroups) vimos los pilares fundamentales sobre los que se ejecutan los contenedores: namespaces y cgroups del kernel de Linux.
Estas funcionalidades del sistema operativo permiten el aislamiento de procesos y el control de los recursos utilizados; trabajar con estas tecnologías requiere un conocimiento del kernel y de los comandos de bajo nivel.
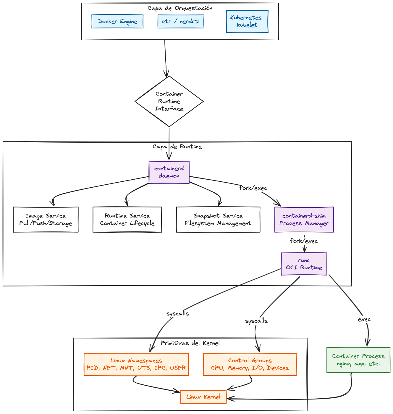
runc y containerd son dos herramientas que actúan como interfaces entre las herramientas de alto nivel y los comandos de bajo nivel, simplificando enormemente el trabajo con contenedores.
Al comienzo, Docker integraba toda la funcionalidad en una aplicación monolítica: gestión de imágenes, networking, almacenamiento, ejecución de contenedores… Esta arquitectura presentaba grandes problemas de dependencia, evolución y control por una única empresa.
En 2015 nació la Open Container Initiative (OCI), su objetivo principal es crear un estándar para el manejo y ejecución de contenedores que hasta el momento estaba dominado por Docker. De esta manera se garantizaba la interoperabilidad entre los diferentes proveedores y permitió crear estándares abiertos para los runtimes de contenedores y el formato de las imágenes, permitiendo así una arquitectura modular y flexible.
Las especificaciones más importantes son las siguientes:
Distribution Spec (cómo distribuir las imágenes): Define la API REST estándar para la distribución y almacenamiento de imágenes de contenedor, incluyendo operaciones como el envío (push) y la descarga (pull) de imágenes. Esto asegura la interoperabilidad entre diferentes herramientas y registros de imágenes compatibles con OCI.
Image Spec (formato de las imágenes): Define el formato de la estructura, almacenamiento y referencia de una imagen, garantizando que la imagen creada pueda ser ejecutada por cualquier runtime que cumpla estándar OCI.
Runtime Spec (cómo ejecutar las imágenes): Define la interfaz entre el runtime de bajo nivel y las herramientas de alto nivel, de esta manera podemos intercambiar el uso de herramientas como containerd o CRI-O sin realizar ninguna modificación.
runc y containerd hacen que trabajar con contenedores sea más sencillo, también son la clave para sistemas de orquestación de contenedores como Kubernetes, que pueden utilizar interfaces estándar sin la necesidad de saber los detalles de la implementación del sistema operativo y de las herramientas utilizadas.
Ambas herramientas eran parte de Docker, fueron extraídas y donadas a la CNCF (Cloud Native Computing Foundation).
runc
Es una herramienta de línea de comandos escrita en Go que solo puede ejecutarse en Linux. Permite ejecutar aplicaciones contenerizadas siguiendo el estándar definido por la Open Container Initiative (OCI).
Aunque proporciona un mayor nivel de abstracción respecto a los comandos del kernel, sigue siendo una utilidad de bajo nivel y normalmente es utilizada por herramientas de más alto nivel.
El estándar definido para la ejecución de contenedores se basa en el concepto de bundle, que consiste en un directorio que contiene un archivo config.json y un directorio rootfs (root filesystem) con el sistema de archivos del contenedor.
El archivo config.json define cómo debe ejecutarse el contenedor. Algunos parámetros que proporciona son los siguientes:
process: Define qué comando ejecutar, el usuario, las variables de entorno y las capacidades.
root: Especifica la ruta al sistema de archivos raíz.
mounts: Lista los puntos de montaje necesarios.
linux.namespaces: Configura el aislamiento mediante namespaces.
linux.resources: Establece límites de recursos.
Esta estructura JSON permite que herramientas de alto nivel generen configuraciones complejas.
{
"ociVersion": "1.2.1",
"process": {
"terminal": true,
"user": {
"uid": 0,
"gid": 0
},
"args": ["sh"],
"env": [
"PATH=/usr/local/sbin:/usr/local/bin:/usr/sbin:/usr/bin:/sbin:/bin",
"TERM=xterm"
],
"cwd": "/",
"capabilities": {
"bounding": ["CAP_AUDIT_WRITE", "CAP_KILL", "CAP_NET_BIND_SERVICE"],
"effective": ["CAP_AUDIT_WRITE", "CAP_KILL", "CAP_NET_BIND_SERVICE"],
"permitted": ["CAP_AUDIT_WRITE", "CAP_KILL", "CAP_NET_BIND_SERVICE"]
},
"rlimits": [
{
"type": "RLIMIT_NOFILE",
"hard": 1024,
"soft": 1024
}
],
"noNewPrivileges": true
},
"root": {
"path": "rootfs",
"readonly": true
},
"hostname": "runc",
"mounts": [
{
"destination": "/proc",
"type": "proc",
"source": "proc"
},
{
"destination": "/dev",
"type": "tmpfs",
"source": "tmpfs",
"options": ["nosuid", "strictatime", "mode=755", "size=65536k"]
},
{
"destination": "/dev/pts",
"type": "devpts",
"source": "devpts",
"options": [
"nosuid",
"noexec",
"newinstance",
"ptmxmode=0666",
"mode=0620",
"gid=5"
]
},
{
"destination": "/dev/shm",
"type": "tmpfs",
"source": "shm",
"options": ["nosuid", "noexec", "nodev", "mode=1777", "size=65536k"]
},
{
"destination": "/dev/mqueue",
"type": "mqueue",
"source": "mqueue",
"options": ["nosuid", "noexec", "nodev"]
},
{
"destination": "/sys",
"type": "sysfs",
"source": "sysfs",
"options": ["nosuid", "noexec", "nodev", "ro"]
},
{
"destination": "/sys/fs/cgroup",
"type": "cgroup",
"source": "cgroup",
"options": ["nosuid", "noexec", "nodev", "relatime", "ro"]
}
],
"linux": {
"resources": {
"devices": [
{
"allow": false,
"access": "rwm"
}
]
},
"namespaces": [
{
"type": "pid"
},
{
"type": "network"
},
{
"type": "ipc"
},
{
"type": "uts"
},
{
"type": "mount"
},
{
"type": "cgroup"
}
],
"maskedPaths": [
"/proc/acpi",
"/proc/asound",
"/proc/kcore",
"/proc/keys",
"/proc/latency_stats",
"/proc/timer_list",
"/proc/timer_stats",
"/proc/sched_debug",
"/sys/firmware",
"/proc/scsi"
],
"readonlyPaths": [
"/proc/bus",
"/proc/fs",
"/proc/irq",
"/proc/sys",
"/proc/sysrq-trigger"
]
}
}
Algunos de los comandos que define el estándar OCI y que runc implementa son:
events: muestra eventos del contenedor como notificaciones OOM, estadísticas de uso de CPU, memoria e IO.create: ejecuta el proceso definido por el usuario en un contenedor creado.delete: elimina los recursos asociados al contenedor, utilizado frecuentemente con contenedores en modo desacoplado.kill: envía la señal especificada (por defecto: SIGTERM) al proceso principal del contenedor.start: inicia el proceso principal.state: obtiene el estado actual de un contenedor.
rootfs (root filesystem) es el sistema de archivos raíz del contenedor. Contiene todos los archivos, librerías y herramientas para que el contenedor pueda ejecutarse.
Una estructura típica del sistema de archivos sería:
rootfs/
├── bin/ # Binarios esenciales (sh, ls, cat, etc.)
├── boot/ # Archivos de arranque (generalmente vacío)
├── dev/ # Dispositivos (se monta dinámicamente)
├── etc/ # Configuraciones del sistema
│ ├── passwd # Usuarios del contenedor
│ ├── group # Grupos del contenedor
│ ├── hosts # Resolución local de nombres
│ └── resolv.conf # Configuración DNS
├── home/ # Directorios de usuarios
├── lib/ # Bibliotecas compartidas esenciales
├── lib64/ # Bibliotecas de 64 bits
├── media/ # Puntos de montaje para medios removibles
├── mnt/ # Puntos de montaje temporales
├── opt/ # Paquetes de software opcionales
├── proc/ # Sistema de archivos virtual (se monta dinámicamente)
├── root/ # Directorio home del usuario root
├── run/ # Datos de runtime
├── sbin/ # Binarios del sistema
├── srv/ # Datos de servicios
├── sys/ # Sistema de archivos virtual (se monta dinámicamente)
├── tmp/ # Archivos temporales
├── usr/ # Programas y datos de usuario
│ ├── bin/ # Binarios de usuario
│ ├── lib/ # Bibliotecas
│ ├── local/ # Software local
│ └── share/ # Datos compartidos
└── var/ # Datos variables
├── log/ # Logs del sistema
├── cache/ # Cache de aplicaciones
└── tmp/ # Archivos temporales adicionales
Sistema de archivos de la imagen Alpine:
rootfs/
├── bin -> /usr/bin
├── etc/
│ ├── alpine-release
│ ├── passwd
│ └── group
├── lib -> /usr/lib
├── sbin -> /usr/sbin
├── usr/
│ ├── bin/
│ │ ├── sh -> /bin/busybox
│ │ ├── ls -> /bin/busybox
│ │ └── cat -> /bin/busybox
│ └── lib/
│ └── libc.musl-x86_64.so.1
└── var/Sistema de archivos de la imagen Ubuntu:
rootfs/
├── bin/
│ ├── bash
│ ├── sh -> dash
│ └── ls
├── usr/
│ ├── bin/
│ │ ├── python3
│ │ └── apt
│ └── lib/
│ └── x86_64-linux-gnu/
└── lib/
└── x86_64-linux-gnu/
├── libc.so.6
└── libdl.so.2containerd
Es un servicio que gestiona el ciclo de vida de los contenedores, implementando los estándares definidos por la OCI.
Actúa como la capa de abstracción entre los orquestadores de contenedores, como Kubernetes, y los runtimes de bajo nivel, como runc.
Las funcionalidades principales de containerd son:
Image service: Gestiona la descarga, almacenamiento y distribución de imágenes.
Pull/Push: Descarga y subida de imágenes desde/hacia registries
Gestión de capas: Manejo eficiente de layers con deduplicación
Verificación de la integridad de las capas.
Recolección de basura (garbage collection).
Runtime service: Gestiona la ejecución de contenedores.
Snapshot service: Gestiona los sistemas de archivos (filesystem) de los contenedores.
Podemos interactuar con el servicio utilizando diferentes herramientas:
ctr: Cliente oficial de bajo nivel para containerd. Permite gestionar imágenes, snapshots y contenedores, principalmente para tareas administrativas y de depuración.nerdctl: Interfaz de línea de comandos compatible con Docker, diseñada para usuarios que buscan una experiencia similar a Docker pero utilizando containerd como backend.crictl: Herramienta de línea de comandos para interactuar con runtimes compatibles con el estándar CRI (Container Runtime Interface), utilizada principalmente en entornos Kubernetes para inspeccionar y gestionar contenedores.
La configuración del servicio containerd se realiza a través del archivo /etc/containerd/config.toml. Este archivo permite ajustar parámetros clave del servicio, como rutas de almacenamiento, plugins habilitados, configuración de red (CNI), integración con runtimes como runc, y opciones de seguridad.
Un ejemplo de configuración podría ser:
version = 3
root = '/var/lib/containerd'
state = '/run/containerd'
temp = ''
disabled_plugins = []
required_plugins = []
oom_score = 0
imports = []
[grpc]
address = '/run/containerd/containerd.sock'
tcp_address = ''
tcp_tls_ca = ''
tcp_tls_cert = ''
tcp_tls_key = ''
uid = 0
gid = 0
max_recv_message_size = 16777216
max_send_message_size = 16777216
[ttrpc]
address = ''
uid = 0
gid = 0
[debug]
address = ''
uid = 0
gid = 0
level = ''
format = ''
[metrics]
address = ''
grpc_histogram = false
[plugins]
[plugins.'io.containerd.cri.v1.images']
snapshotter = 'overlayfs'
disable_snapshot_annotations = true
discard_unpacked_layers = false
max_concurrent_downloads = 3
concurrent_layer_fetch_buffer = 0
image_pull_progress_timeout = '5m0s'
image_pull_with_sync_fs = false
stats_collect_period = 10
use_local_image_pull = false
[plugins.'io.containerd.cri.v1.images'.pinned_images]
sandbox = 'registry.k8s.io/pause:3.10'
[plugins.'io.containerd.cri.v1.images'.registry]
config_path = ''
[plugins.'io.containerd.cri.v1.images'.image_decryption]
key_model = 'node'
[plugins.'io.containerd.cri.v1.runtime']
enable_selinux = false
selinux_category_range = 1024
max_container_log_line_size = 16384
disable_apparmor = false
restrict_oom_score_adj = false
disable_proc_mount = false
unset_seccomp_profile = ''
tolerate_missing_hugetlb_controller = true
disable_hugetlb_controller = true
device_ownership_from_security_context = false
ignore_image_defined_volumes = false
netns_mounts_under_state_dir = false
enable_unprivileged_ports = true
enable_unprivileged_icmp = true
enable_cdi = true
cdi_spec_dirs = ['/etc/cdi', '/var/run/cdi']
drain_exec_sync_io_timeout = '0s'
ignore_deprecation_warnings = []
[plugins.'io.containerd.cri.v1.runtime'.containerd]
default_runtime_name = 'runc'
ignore_blockio_not_enabled_errors = false
ignore_rdt_not_enabled_errors = false
[plugins.'io.containerd.cri.v1.runtime'.containerd.runtimes]
[plugins.'io.containerd.cri.v1.runtime'.containerd.runtimes.runc]
runtime_type = 'io.containerd.runc.v2'
runtime_path = ''
pod_annotations = []
container_annotations = []
privileged_without_host_devices = false
privileged_without_host_devices_all_devices_allowed = false
cgroup_writable = false
base_runtime_spec = ''
cni_conf_dir = ''
cni_max_conf_num = 0
snapshotter = ''
sandboxer = 'podsandbox'
io_type = ''
[plugins.'io.containerd.cri.v1.runtime'.containerd.runtimes.runc.options]
BinaryName = ''
CriuImagePath = ''
CriuWorkPath = ''
IoGid = 0
IoUid = 0
NoNewKeyring = false
Root = ''
ShimCgroup = ''
[plugins.'io.containerd.cri.v1.runtime'.cni]
bin_dir = ''
bin_dirs = ['/opt/cni/bin']
conf_dir = '/etc/cni/net.d'
max_conf_num = 1
setup_serially = false
conf_template = ''
ip_pref = ''
use_internal_loopback = false
[plugins.'io.containerd.differ.v1.erofs']
mkfs_options = []
[plugins.'io.containerd.gc.v1.scheduler']
pause_threshold = 0.02
deletion_threshold = 0
mutation_threshold = 100
schedule_delay = '0s'
startup_delay = '100ms'
[plugins.'io.containerd.grpc.v1.cri']
disable_tcp_service = true
stream_server_address = '127.0.0.1'
stream_server_port = '0'
stream_idle_timeout = '4h0m0s'
enable_tls_streaming = false
[plugins.'io.containerd.grpc.v1.cri'.x509_key_pair_streaming]
tls_cert_file = ''
tls_key_file = ''
[plugins.'io.containerd.image-verifier.v1.bindir']
bin_dir = '/opt/containerd/image-verifier/bin'
max_verifiers = 10
per_verifier_timeout = '10s'
[plugins.'io.containerd.internal.v1.opt']
path = '/opt/containerd'
[plugins.'io.containerd.internal.v1.tracing']
[plugins.'io.containerd.metadata.v1.bolt']
content_sharing_policy = 'shared'
no_sync = false
[plugins.'io.containerd.monitor.container.v1.restart']
interval = '10s'
[plugins.'io.containerd.monitor.task.v1.cgroups']
no_prometheus = false
[plugins.'io.containerd.nri.v1.nri']
disable = false
socket_path = '/var/run/nri/nri.sock'
plugin_path = '/opt/nri/plugins'
plugin_config_path = '/etc/nri/conf.d'
plugin_registration_timeout = '5s'
plugin_request_timeout = '2s'
disable_connections = false
[plugins.'io.containerd.runtime.v2.task']
platforms = ['linux/arm64/v8']
[plugins.'io.containerd.service.v1.diff-service']
default = ['walking']
sync_fs = false
[plugins.'io.containerd.service.v1.tasks-service']
blockio_config_file = ''
rdt_config_file = ''
[plugins.'io.containerd.shim.v1.manager']
env = []
[plugins.'io.containerd.snapshotter.v1.blockfile']
root_path = ''
scratch_file = ''
fs_type = ''
mount_options = []
recreate_scratch = false
[plugins.'io.containerd.snapshotter.v1.devmapper']
root_path = ''
pool_name = ''
base_image_size = ''
async_remove = false
discard_blocks = false
fs_type = ''
fs_options = ''
[plugins.'io.containerd.snapshotter.v1.erofs']
root_path = ''
ovl_mount_options = []
enable_fsverity = false
[plugins.'io.containerd.snapshotter.v1.native']
root_path = ''
[plugins.'io.containerd.snapshotter.v1.overlayfs']
root_path = ''
upperdir_label = false
sync_remove = false
slow_chown = false
mount_options = []
[plugins.'io.containerd.snapshotter.v1.zfs']
root_path = ''
[plugins.'io.containerd.tracing.processor.v1.otlp']
[plugins.'io.containerd.transfer.v1.local']
max_concurrent_downloads = 3
concurrent_layer_fetch_buffer = 0
max_concurrent_uploaded_layers = 3
check_platform_supported = false
config_path = ''
[cgroup]
path = ''
[timeouts]
'io.containerd.timeout.bolt.open' = '0s'
'io.containerd.timeout.cri.defercleanup' = '1m0s'
'io.containerd.timeout.metrics.shimstats' = '2s'
'io.containerd.timeout.shim.cleanup' = '5s'
'io.containerd.timeout.shim.load' = '5s'
'io.containerd.timeout.shim.shutdown' = '3s'
'io.containerd.timeout.task.state' = '2s'
[stream_processors]
[stream_processors.'io.containerd.ocicrypt.decoder.v1.tar']
accepts = ['application/vnd.oci.image.layer.v1.tar+encrypted']
returns = 'application/vnd.oci.image.layer.v1.tar'
path = 'ctd-decoder'
args = ['--decryption-keys-path', '/etc/containerd/ocicrypt/keys']
env = ['OCICRYPT_KEYPROVIDER_CONFIG=/etc/containerd/ocicrypt/ocicrypt_keyprovider.conf']
[stream_processors.'io.containerd.ocicrypt.decoder.v1.tar.gzip']
accepts = ['application/vnd.oci.image.layer.v1.tar+gzip+encrypted']
returns = 'application/vnd.oci.image.layer.v1.tar+gzip'
path = 'ctd-decoder'
args = ['--decryption-keys-path', '/etc/containerd/ocicrypt/keys']
env = ['OCICRYPT_KEYPROVIDER_CONFIG=/etc/containerd/ocicrypt/ocicrypt_keyprovider.conf']En configuraciones avanzadas, se pueden definir múltiples runtimes, ajustar el driver de almacenamiento (por ejemplo, overlayfs), configurar la comunicación por sockets, y personalizar la integración con Kubernetes mediante CRI.
Algunos puntos destacados de la configuración:
General: Define rutas de datos (
root,state), plugins habilitados y parámetros globales.Comunicación y APIs: Configura los sockets para gRPC y ttrpc, utilizados para la comunicación entre procesos y con los shims.
CRI (Container Runtime Interface): Permite la integración con Kubernetes, especificando imágenes sandbox, runtimes por defecto y opciones de red.
Gestión de imágenes: Selección del snapshotter (por ejemplo,
overlayfs), deduplicación de capas y políticas de recolección de basura.Red (CNI): Define rutas y parámetros para la configuración de red de los contenedores.
Runtimes: Permite definir y personalizar diferentes runtimes (como
runc), así como sus opciones específicas.
La flexibilidad de este archivo permite adaptar containerd a distintos entornos y necesidades, desde laboratorios hasta despliegues en producción con Kubernetes.
Además de containerd, existen otras alternativas para la ejecución de contenedores:
CRI-O: Un runtime ligero diseñado específicamente para Kubernetes. Implementa la especificación Container Runtime Interface (CRI) y utiliza
runccomo runtime de bajo nivel.Docker Engine: Plataforma ampliamente utilizada para construir, enviar y ejecutar contenedores. Ofrece gestión de imágenes, redes y volúmenes, y emplea internamente
containerdyrunc.Mirantis Container Runtime: Solución empresarial previamente conocida como Docker Engine - Enterprise, certificada para entornos de producción y con características avanzadas de seguridad y soporte extendido.
containerd-shim
Para garantizar que los contenedores sigan funcionando incluso si el proceso principal de containerd se reinicia o actualiza, existe un componente intermedio llamado containerd-shim.
Este shim se sitúa entre containerd y el runtime de bajo nivel (runc), y cumple varias funciones clave para ofrecer la gran resiliencia del sistema:
Permite que los contenedores continúen ejecutándose de forma independiente al proceso principal de
containerd.Gestiona la entrada y salida estándar (stdin, stdout, stderr) de los procesos dentro del contenedor.
Se encarga de recolectar procesos huérfanos (zombies) para evitar fugas de recursos.
Propaga señales del sistema operativo (como SIGTERM o SIGKILL) al proceso principal del contenedor.
De este modo, cada contenedor tiene su propio proceso shim, lo que mejora la resiliencia y el aislamiento de los contenedores gestionados por containerd.
Ejemplo práctico
Vamos a comprobar la evolución desde comandos del Kernel de Linux hasta las herramientas de alto nivel runc y containerd.
sudo unshare --pid --mount --uts --fork /bin/bash
mount -t proc proc /proc
hostname manual-container
ps auxEl comando
unsharepermite crear nuevos namespaces en Linux, proporcionando una shell debashque se ejecuta de forma aislada, puntos de montaje y hostname, aunque sigue teniendo acceso al sistema de archivos y procesos del host:--pid: crea un nuevo namespace de PID, donde los procesos tienen su propio espacio de identificadores, comenzando desde 1.--mount: aísla las operaciones de montaje, de modo que los cambios no afectan al host.--uts: crea un namespace UTS, permitiendo modificar el hostname y domainname solo dentro del namespace.--fork: ejecuta el proceso/bin/bashcomo hijo, haciendo que este sea el proceso principal del nuevo namespace.
El comando
mount -t proc proc /procmonta un sistema de archivos virtualprocen el nuevo namespace, mostrando solo los procesos del namespace.El comando
hostname manual-containercambia el nombre del host dentro del namespace UTS recién creado, sin afectar al sistema principal.
Vamos a utilizar el comando runc para obtener el mismo resultado:
CONTAINER_NAME=manual-container
mkdir $CONTAINER_NAME
cd $CONTAINER_NAME
sudo ctr image pull docker.io/library/alpine:3.22.0
mkdir rootfs
sudo ctr image mount docker.io/library/alpine:3.22.0 rootfs
runc spec
echo $(
jq '.process.args = ["/bin/sh", "-c", "uname -a && ps aux && sleep 30"]' config.json
) > config.json
sudo runc run $CONTAINER_NAMECreamos un directorio para alojar el sistema de archivos
rootfsy la configuración del contenedor (config.json).Descargamos una imagen (por ejemplo, Alpine) para obtener el sistema de archivos base (
rootfs).Generamos el archivo de configuración
config.jsoncon el comandorunc spec.Modificamos el comando de inicio del contenedor para que ejecute
uname -a && ps aux && sleep 30.Iniciamos el contenedor con
sudo runc run $CONTAINER_NAME.
Ejecutamos el contenedor utilizando containerd:
sudo ctr images pull docker.io/library/alpine:3.22.0
sudo ctr run --rm docker.io/library/alpine:3.22.0 manual-container /bin/sh -c "uname -a && ps aux && sleep 30"Conclusión
La orquestación y ejecución de contenedores no es una tarea trivial. Los namespaces y cgroups del kernel de Linux proporcionan el aislamiento y control de recursos a bajo nivel. Sobre estos cimientos, herramientas como runc y containerd añaden una capa de abstracción que facilita la gestión, mejora la experiencia de usuario y habilita funcionalidades avanzadas como la recolección de métricas.
Gracias a la estandarización impulsada por la comunidad y organizaciones como la OCI y la CNCF, hoy disponemos de un ecosistema diverso de herramientas (como gVisor, Kata Containers o CRI-O) que permiten adaptar la ejecución de contenedores a diferentes necesidades y escenarios, desde laboratorios hasta entornos de producción y orquestación con Kubernetes.
Con estas bases sólidas, estamos preparados para el siguiente paso: Kubernetes.




